MasaHero’s blog
MasaHero’s blog
読者になる

MasaHero’s blog

この広告は、90日以上更新していないブログに表示しています。

2007-09-28

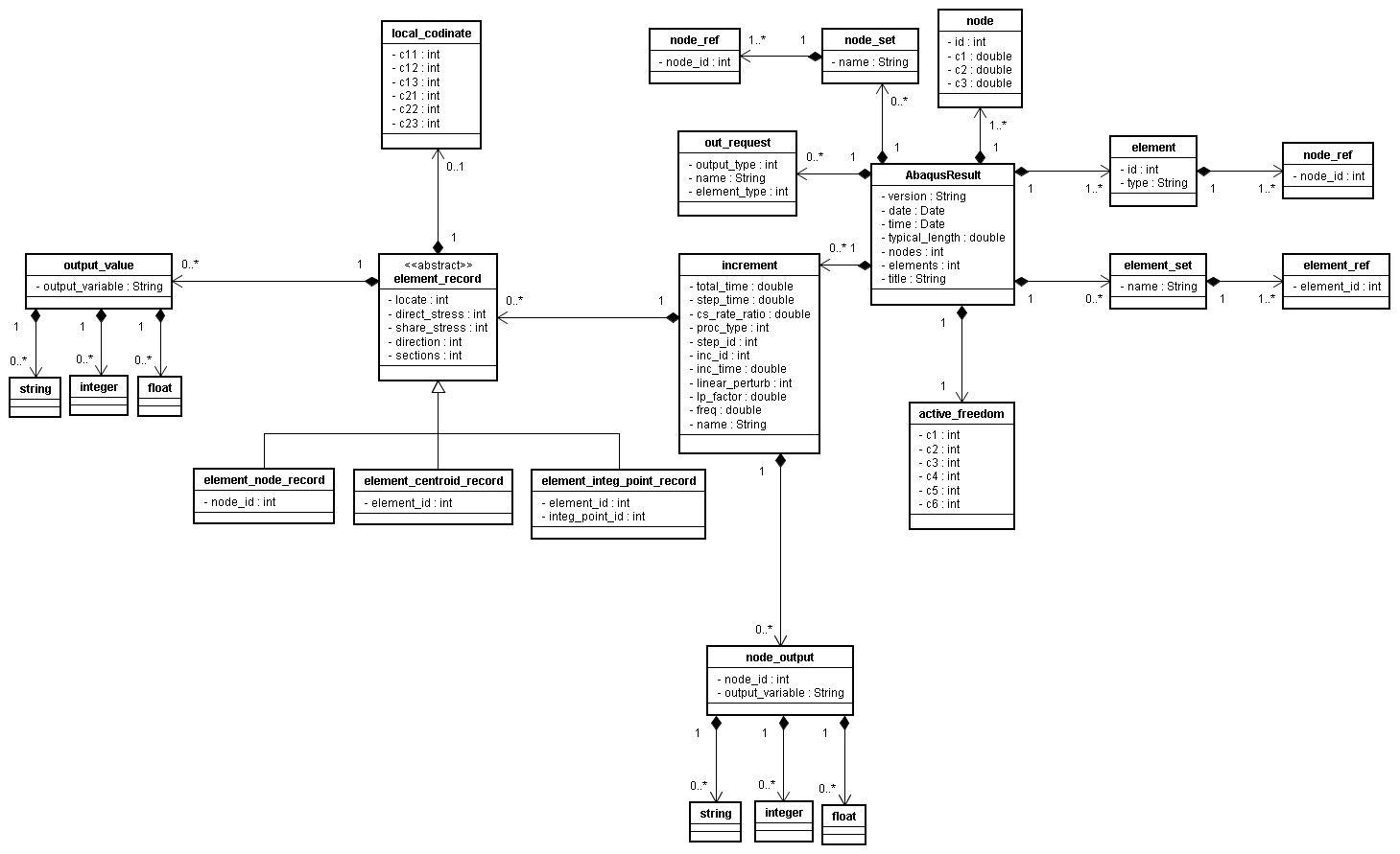
結果ファイルをUMLで表現(2)

ABAQUS

とりあえず使いそうなのはまとめ終わった。
f:id:MasaHero:20070928222006j:image:w480
サブモデルだとかモーダル解析だとか無視している部分がかなりあるが修論で使うにはこれで十分なのでこれ以上は増やさない。あと、属性の型はかなり適当なので当てにしてはいけない。

MasaHero 2007-09-28 00:00 読者になる

この記事をはてなブックマークに追加
広告を非表示にする
  • もっと読む
コメントを書く
« Antはわかりやすいね 寿命か? »
プロフィール
id:MasaHero id:MasaHero
読者です 読者をやめる 読者になる 読者になる
このブログについて
検索
最新記事
  • 会社の名前を背負って誤解を公開してて大丈夫?
  • Povo契約しにくい
  • PCの冷却
  • CentOS Streamインストール
  • ラズパイ用の電源#5
GetVivaldi
Get Vivaldi Browser
紹介プログラム
  • JetBrains IDE製品
  • MagicTray製品
World Community Grid
月別アーカイブ
  • ▼ ▶
    2024
    • 2024 / 8
    • 2024 / 7
  • ▼ ▶
    2023
    • 2023 / 7
  • ▼ ▶
    2020
    • 2020 / 12
    • 2020 / 11
    • 2020 / 9
    • 2020 / 8
    • 2020 / 7
    • 2020 / 3
  • ▼ ▶
    2019
    • 2019 / 9
  • ▼ ▶
    2018
    • 2018 / 8
    • 2018 / 7
    • 2018 / 6
    • 2018 / 5
    • 2018 / 4
    • 2018 / 3
  • ▼ ▶
    2017
    • 2017 / 12
    • 2017 / 11
    • 2017 / 10
    • 2017 / 9
    • 2017 / 8
    • 2017 / 7
    • 2017 / 6
    • 2017 / 5
    • 2017 / 4
    • 2017 / 3
    • 2017 / 2
    • 2017 / 1
  • ▼ ▶
    2016
    • 2016 / 12
    • 2016 / 11
    • 2016 / 10
    • 2016 / 9
    • 2016 / 8
    • 2016 / 7
    • 2016 / 6
    • 2016 / 5
    • 2016 / 4
    • 2016 / 3
    • 2016 / 2
    • 2016 / 1
  • ▼ ▶
    2015
    • 2015 / 12
    • 2015 / 11
    • 2015 / 10
    • 2015 / 9
    • 2015 / 8
    • 2015 / 7
    • 2015 / 6
    • 2015 / 5
    • 2015 / 4
    • 2015 / 3
    • 2015 / 2
    • 2015 / 1
  • ▼ ▶
    2014
    • 2014 / 12
    • 2014 / 11
    • 2014 / 10
    • 2014 / 9
    • 2014 / 8
    • 2014 / 7
    • 2014 / 6
    • 2014 / 5
    • 2014 / 4
    • 2014 / 3
    • 2014 / 2
    • 2014 / 1
  • ▼ ▶
    2013
    • 2013 / 12
    • 2013 / 11
    • 2013 / 10
    • 2013 / 9
    • 2013 / 8
    • 2013 / 7
    • 2013 / 6
    • 2013 / 5
    • 2013 / 4
    • 2013 / 3
    • 2013 / 2
    • 2013 / 1
  • ▼ ▶
    2012
    • 2012 / 12
    • 2012 / 11
    • 2012 / 10
    • 2012 / 9
    • 2012 / 8
    • 2012 / 7
    • 2012 / 6
    • 2012 / 5
    • 2012 / 4
    • 2012 / 3
    • 2012 / 2
    • 2012 / 1
  • ▼ ▶
    2011
    • 2011 / 12
    • 2011 / 11
    • 2011 / 10
    • 2011 / 9
    • 2011 / 8
    • 2011 / 7
    • 2011 / 6
    • 2011 / 5
    • 2011 / 4
    • 2011 / 3
    • 2011 / 2
    • 2011 / 1
  • ▼ ▶
    2010
    • 2010 / 12
    • 2010 / 11
    • 2010 / 10
    • 2010 / 9
    • 2010 / 8
    • 2010 / 7
    • 2010 / 6
    • 2010 / 5
    • 2010 / 4
    • 2010 / 3
    • 2010 / 2
    • 2010 / 1
  • ▼ ▶
    2009
    • 2009 / 12
    • 2009 / 11
    • 2009 / 10
    • 2009 / 9
    • 2009 / 8
    • 2009 / 7
    • 2009 / 6
    • 2009 / 5
    • 2009 / 4
    • 2009 / 3
    • 2009 / 2
    • 2009 / 1
  • ▼ ▶
    2008
    • 2008 / 12
    • 2008 / 11
    • 2008 / 10
    • 2008 / 9
    • 2008 / 8
    • 2008 / 7
    • 2008 / 6
    • 2008 / 5
    • 2008 / 4
    • 2008 / 3
    • 2008 / 2
    • 2008 / 1
  • ▼ ▶
    2007
    • 2007 / 12
    • 2007 / 11
    • 2007 / 10
    • 2007 / 9
    • 2007 / 8
    • 2007 / 7
    • 2007 / 6
    • 2007 / 5
    • 2007 / 4
    • 2007 / 3
    • 2007 / 2
    • 2007 / 1
  • ▼ ▶
    2006
    • 2006 / 12
    • 2006 / 11
    • 2006 / 3
    • 2006 / 2
    • 2006 / 1
  • ▼ ▶
    2005
    • 2005 / 12
    • 2005 / 11
    • 2005 / 10
    • 2005 / 9
    • 2005 / 8
    • 2005 / 7
    • 2005 / 6
    • 2005 / 5
    • 2005 / 4
    • 2005 / 3

はてなブログをはじめよう!

MasaHeroさんは、はてなブログを使っています。あなたもはてなブログをはじめてみませんか?

はてなブログをはじめる(無料)
はてなブログとは
MasaHero’s blog MasaHero’s blog

Powered by Hatena Blog | ブログを報告する

引用をストックしました

引用するにはまずログインしてください

引用をストックできませんでした。再度お試しください

限定公開記事のため引用できません。

読者です 読者をやめる 読者になる 読者になる